昆明医科大学学生会改革情况自评公示

为落实共青团中央、教育部、全国学联联合下发的《关于推动高校学生会(研究生会)深化改革的若干意见》,并结合《关于巩固高校学生会(研究生会)改革成果的若干措施》文件要求,接受广大师生监督,现将我校学生会2024—2025学年学生会改革情况公开如下:

改革自评

(一)校级学生会组织改革自评表




(二)二级学生会组织(含二级院系、书院、分校区等学生会、研究生会)改革自评表



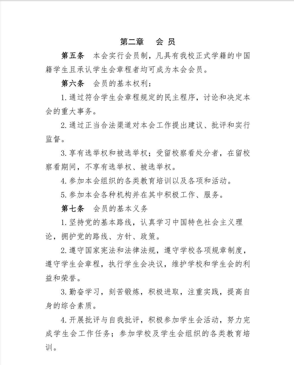
昆明医科大学学生会章程

根据共青团中央办公厅、全国学联秘书处《普通高等学校学生会章程制定办法》《普通高等学校学生(研究生)代表大会工作规定》以及共青团中央、教育部、全国学联联合下发的《关于推动高校学生会深化改革的若干意见》的内容和要求,作了进一步修订,形成《昆明医科大学学生会章程》。







校级组织工作机构组织架

昆明医科大学学生会组织架构实行“主席团+工作部门”模式。主席团实行轮值制度,集体负责学生会重大事项,不设主席、副主席,执行主席由主席团成员轮值担任,以学期为轮值周期,执行主席负责召集会议、牵头日常工作。

昆明医科大学学生会坚持精简原则,优化机构和人员规模。共设6个工作部门,分别是办公室、权益调研部、体育部、文艺部、宣传部、学习部。



校级组织工作人员名单




学生会主席团成员候选人产生办法及选举办法

昆明医科大学学生会、研究生会主席团成员候选人由各学院团组织推荐,经学院党组织同意,由学校团委和学校学生工作部门联合审查后,报学校党委确定。主席团候选人要具有代表性,从校院学生会工作人员和各领域优秀学生典型中产生。昆明医科大学第三十六届学生会主席团成员、第九届研究生会主席团成员在昆明医科大学第三十六次学生代表大会、第九次研究生代表大会选举产生。





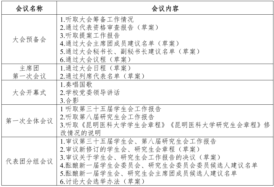
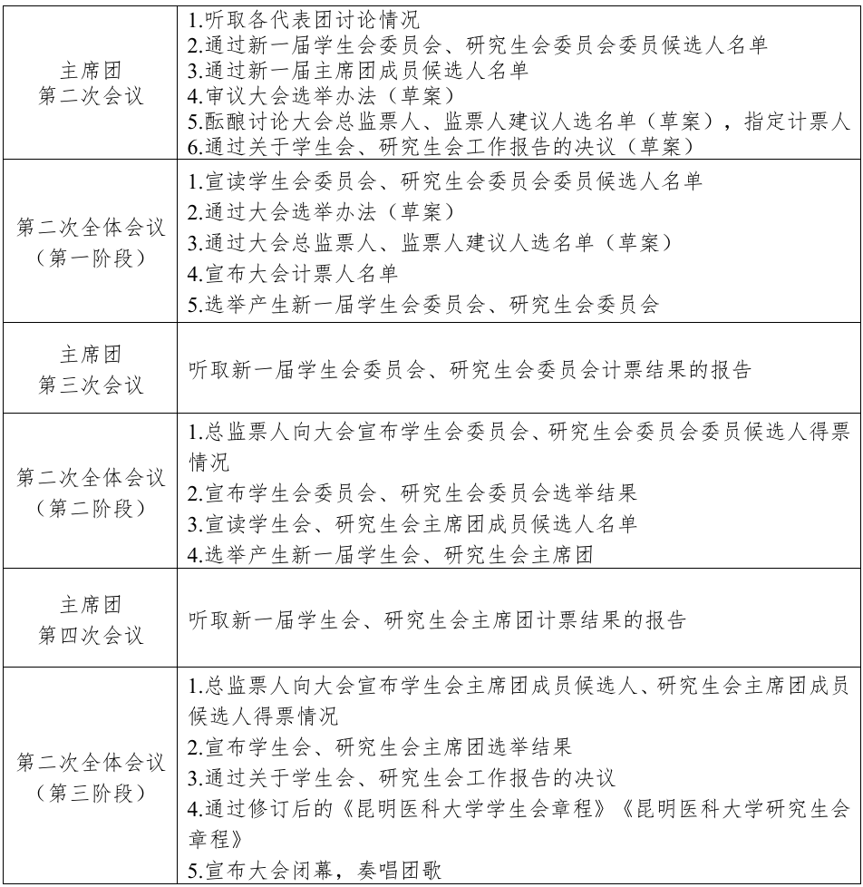
校级学生代表大会召开情况

昆明医科大学第三十六次学生代表大会、第九次研究生代表大会于2025年10月31日在昆明医科大学呈贡校区学生会堂召开。

一、会议时间:

2025年10月31日(周五),会期半天

二、会议地点:

昆明医科大学呈贡校区学生会堂

三、参会人员:

学校领导;学生工作部、教务处、研究生处部门负责人;各二级学院分管共青团、学生会工作领导;学校学代会、研代会正式代表、列席代表(各二级学院团委书记)、特邀代表。

四、会议议程:






校级学生(研究生)代表大会代表产生办法

代表名额按照大会代表名额不低于全日制在校本、专科生人数的1%的规定,并根据各选举单位学生人数,进行分配。推选代表的工作在各级党组织领导下,依据代表名额的分配,召开学生大会或学生代表会议选举产生。代表候选人预备人选名单,需要在各单位团委指导下,征求同级党组织意见,并在所在单位学生中充分酝酿后提出。最后,在酝酿协商的基础上,代表候选人采用无记名投票和差额选举(不少20%)的办法选举产生,并在一定范围内公示无异议。

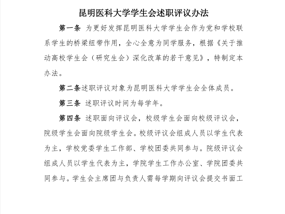
学生会骨干述职评议办法

为进一步深化学生会(研究生会)改革,落实学校团委对学生会组织指导管理工作责任,规范述职评议工作,根据《学联学生会组织改革方案》《关于推动高校学生会(研究生会)深化改革的若干意见》《昆明医科大学学生会组织改革实施方案》等文件精神,结合我校学生会组织工作实际,制定本办法。



联系方式

  • 联系地址:昆明市呈贡区雨花街道春融西路1168号
  • 联系电话:0871-65922555  联系邮编:650500
关注微信公众号
关注新浪微博
Copyright (c) 2007-2025  昆明医科大学  滇ICP备05001248号-2
滇公网安备 53011402000299号